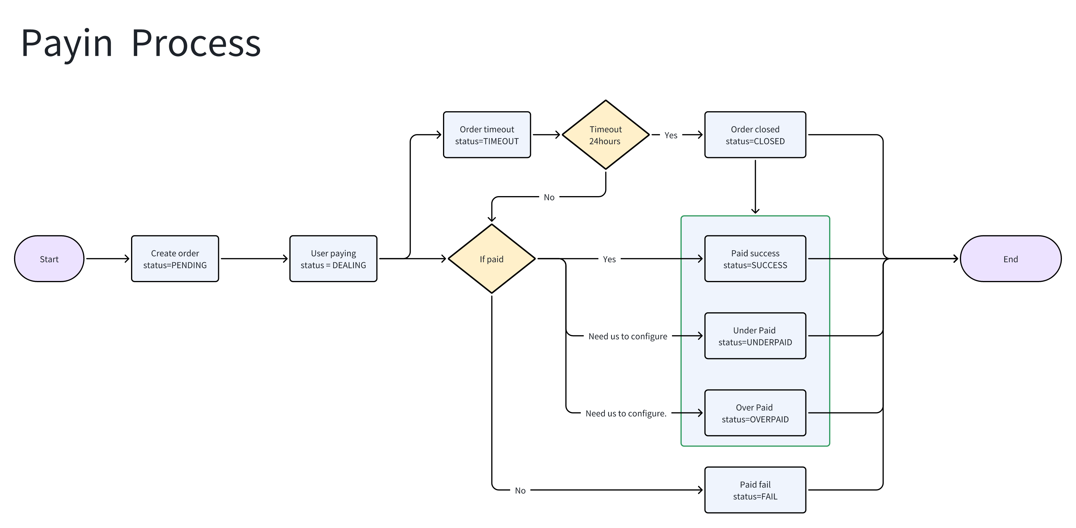
The payin flowchart

Request URL
https://gateway.pay247.io/gateway/payin/create
Request Method
- POST
Request Parameters
| Parameter | Must | Type | Explanation |
|---|---|---|---|
| mch_id | Yes | string | Merchant ID |
| mch_order_no | Yes | string | Merchant Order NO. |
| mch_user_id | Yes | string | Merchant’s User ID(When a user’s order is not paid, it allows for faster query and troubleshooting.) |
| currency | Yes | string | Support【CNY,JPY,PHP,THB, Please Contact BD】 |
| amount | Yes | string | 99.11 |
| pay_method | No | string | Pay Methods If leave it empty, the user will use our cashier to choose pay method |
| pay_theme | No | string | ’link’: pay247 cashier, ‘custom’: return pay params for custom cashier, If leave it empty, the user will use our cashier, |
| client_ip | Yes | string | The IP address of the ordering user (must be the user’s real IP). |
| notify_url | Yes | string | If the order changed will notify the server url |
| return_url | No | string | If paid success, will return to this url |
| payer_id | No | string | [Some pay method needs] the payer ID. |
| payer_name | No | string | [Some pay method needs] the payer name |
| payer_phone | No | string | [Some pay method needs] the payer phone |
| payer_email | No | string | [Some pay method needs] the payer email |
| payer_account_no | No | string | [Some pay method needs] the payer account_no |
| payer_address | No | string | [Some pay method needs] the payer address |
| payer_bank_code | No | string | [Some pay method needs] the payer bank code Bank List |
| payer_branch_code | No | string | [Some pay method needs] the payer branch code |
| timestamp | Yes | string | timestamp millisecond |
| version | Yes | string | v3.0 |
| uuid | Yes | string | Request ID: 550e8400-e29b-41d4-a716-446655440000 |
| sign | Yes | string | Signature |
Optional Parameters
| Currency | Pay method | Required |
|---|---|---|
| 🇹🇭 THB | BANK | payer_name, payer_account_no, payer_bank_code |
| 🇯🇵 JPY | BANK | payer_name, payer_address |
For example
Response Data
| Parameter | Must | Type | Explanation |
|---|---|---|---|
| mch_id | Yes | string | Merchant ID. |
| order_no | Yes | string | System Order No. |
| mch_order_no | Yes | string | Merchant Order No. |
| currency | Yes | string | CNY、 THB、PHP、VND… See more at backoffice |
| amount | Yes | string | 99.11 |
| pay_method | Yes | string | pay method |
| pay_theme | Yes | string | pay theme, link: pay247 cashier, custom: for merhcant to custom cashier |
| pay_url | Optional | string | payment url for theme of link, need to redirect here |
| pay_params | Optional | object | payment params for theme of custom, need to custom cashier page |
| status | No | string | The order status |
For example (Cashier)
For example USDT
- Request
- Response
