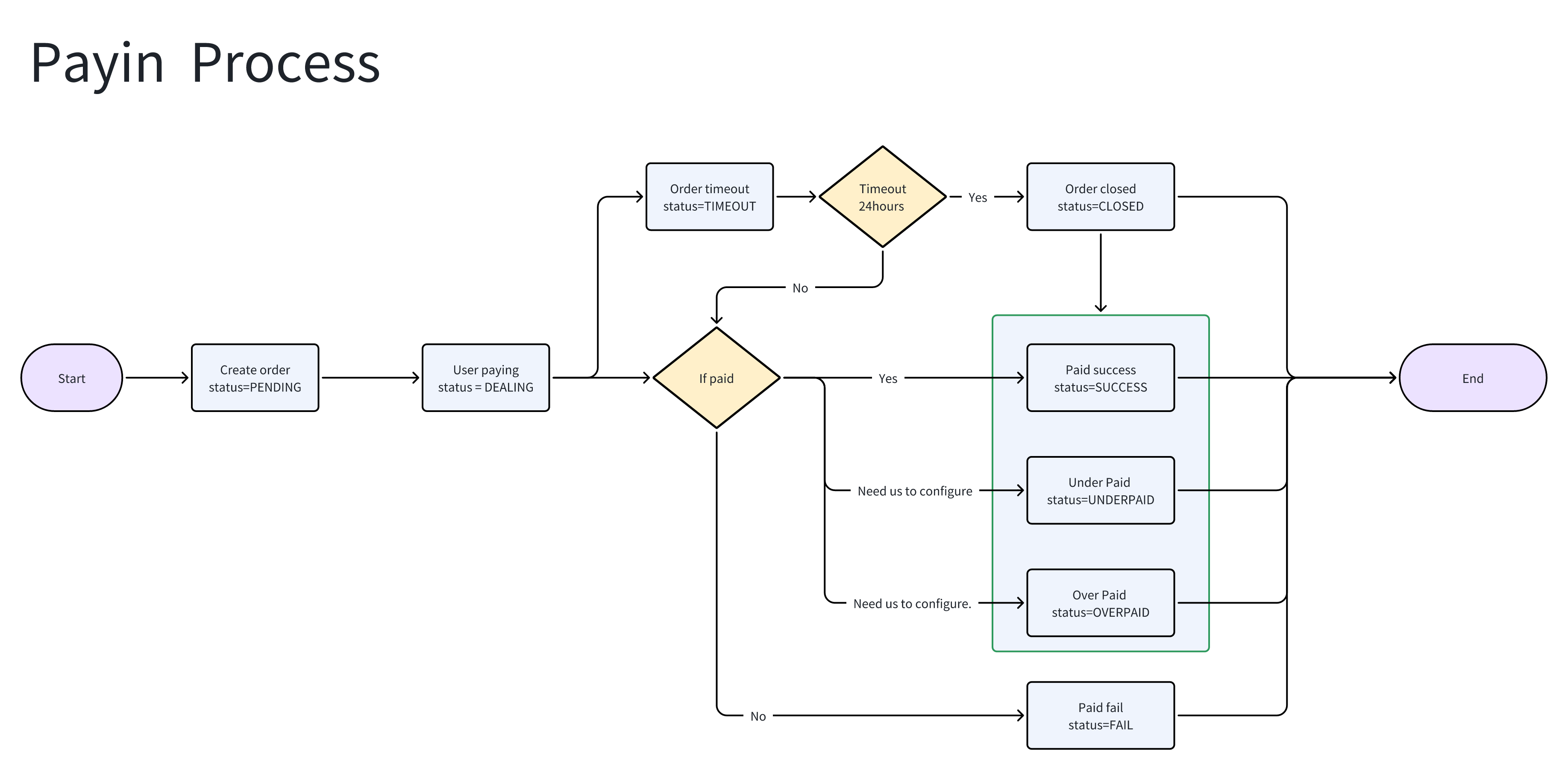
支付流程图

请求URL
https://gateway.pay247.io/gateway/payin/create
请求方式
- POST
请求参数
| 参数名 | 必选 | 类型 | 说明 |
|---|---|---|---|
| mch_id | 是 | string | 商户号 |
| mch_order_no | 是 | string | 商户自生成订单号 |
| mch_user_id | 是 | string | 商户用户的唯一标识(如果想隐藏用户id明文,可以使用md5加密传递) |
| currency | 是 | string | 支持【CNY,JPY,PHP,THB等 ,更多参考商户后台】 |
| amount | 是 | string | 99.11 单位元,支持到两位小数 |
| pay_method | 否 | string | 支付方式 ,如果为空,自动选择可用的支付方式 |
| pay_theme | 可选 | string | 1. link: 收银台模式(默认),2. custom: 自定义模式,会返回银行卡或者收款码信息,商户需自己封装 |
| client_ip | 是 | string | 下单用户的IP地址(一定要是用户的真实IP) |
| notify_url | 是 | string | 异步通知地址 |
| return_url | 否 | string | 同步跳转地址 |
| payer_id | 可选 | string | 【依据相关渠道】付款人身份证号 |
| payer_name | 可选 | string | 【依据相关渠道】付款人姓名 |
| payer_phone | 可选 | string | 【依据相关渠道】付款人手机号 |
| payer_email | 可选 | string | 【依据相关渠道】付款人邮箱 |
| payer_account_no | 可选 | string | 【依据相关渠道】 付款人银行卡号 |
| payer_bank_code | 可选 | string | 【依据相关渠道】 付款人银行代码 银行列表 |
| payer_bank_branch | 可选 | string | 【依据相关渠道】 付款人银行支行 |
| timestamp | 是 | string | unix秒级时间戳 |
| version | 是 | string | 接口版本: v3.0 |
| uuid | 是 | string | 请求ID: 550e8400-e29b-41d4-a716-446655440000 |
| sign | 是 | string | 签名token |
可选参数说明
| 币种 | 支付方式 | 必填 |
|---|---|---|
| 🇹🇭 THB | BANK | payer_name, payer_account_no, payer_bank_code |
| 🇯🇵 JPY | BANK | payer_name, payer_address |
请求参数示例
| 响应参数名(data) | 必选 | 类型 | 说明 |
|---|---|---|---|
| mch_id | 是 | string | 商户号 |
| mch_order_no | 是 | string | 商户订单号 |
| order_no | 是 | string | 系统订单号 |
| currency | 是 | string | CNY, THB, PHP |
| amount | 是 | string | 99.00 单位元,支持到两位小数 |
| pay_method | 是 | string | 银行名 |
| pay_theme | 是 | string | 账号 |
| status | 是 | string | 订单状态 |
| pay_url | 是 | string | 支付链接,获取后跳转 |
示例-USDT 收款
- Request
- Response
